我院王巧平老师在高碳低蛋白饮食预防老年痴呆研究上取得重要进展
近日,我院王巧平教授以合作作者在国际著名期刊Cell reports(IF:8.032)上发表题为“Comparing the Effects of Low-Protein and High-Carbohydrate Diets and Caloric Restriction on BrainAging in Mice”的研究论文,发现与热量限制(CR)功能相似的高碳低蛋白饮食(LPHC)不仅能够保护心脏,还能有效预防阿尔茨海默病。文章链接:https://www.cell.com/cell-reports/pdf/S2211-1247(18)31674-7.pdf
衰老是一个复杂和渐进的生物学过程,涉及每一个器官和组织广泛的慢性改变,并且和多种疾病相关联,其中阿尔茨海默病就是脑衰老严重后果。科学家们对衰老进行了广泛的研究,发现饮食模式调整是最容易操作、影响最为深远的防衰老途径。高碳低饮食蛋白(LPHC)可驱动成纤维细胞生长因子(FGF-21)表达,FGF-21是新型的与葡萄糖和脂质代谢有关的代谢调节因子,通过增强其表达可以降低人体内的脂肪含量、体重、葡萄糖耐量,逆转心脏因肥胖所致的损伤,延缓心脏的老化。当蛋白质含量为5%时,LPHC对心脏的保护作用最强。

LPHC对心脏衰老的影响
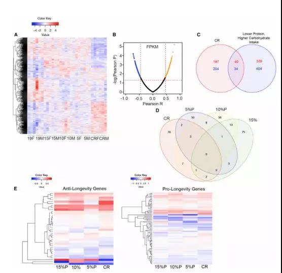
海马体主要负责长时记忆的存储转换和定向等功能,如发生进行性病变,就会导致阿尔茨海默病。本研究发现,LPHC可提高海马体长寿基因、抗衰老基因的表达,还可显著提高蛋白质偶联受体17(Gpr17)的表达,该受体有助于急性损伤后轴突髓鞘形成和神经元修复,这也是治疗阿尔茨海默病的根源。此外,LPHC还可以增加抗炎细胞因子IL-10的水平和海马体中树凸棘的密度,从而延缓人们认知和记忆力的减退进程。令人惊奇的是,功能最佳的LPHC蛋白质含量同样是5%。

LPHC对海马体基因表达的影响

LPHC对海马体蛋白酶表达的影响

LPHC对海马体树突棘密度的影响

LPHC对认知行为和记忆力的影响
综上,LPHC能够促进FGF-21和海马体基因的表达,增强葡萄糖和脂质代谢,延缓心脏老化、认知和记忆力的衰退,且当蛋白质含量为5%的LPHC时效果最好,为心脏和大脑老化相关疾病的预防和控制提供了新建议。但该研究目前只限于动物实验,需要更多的证据加以佐证。


